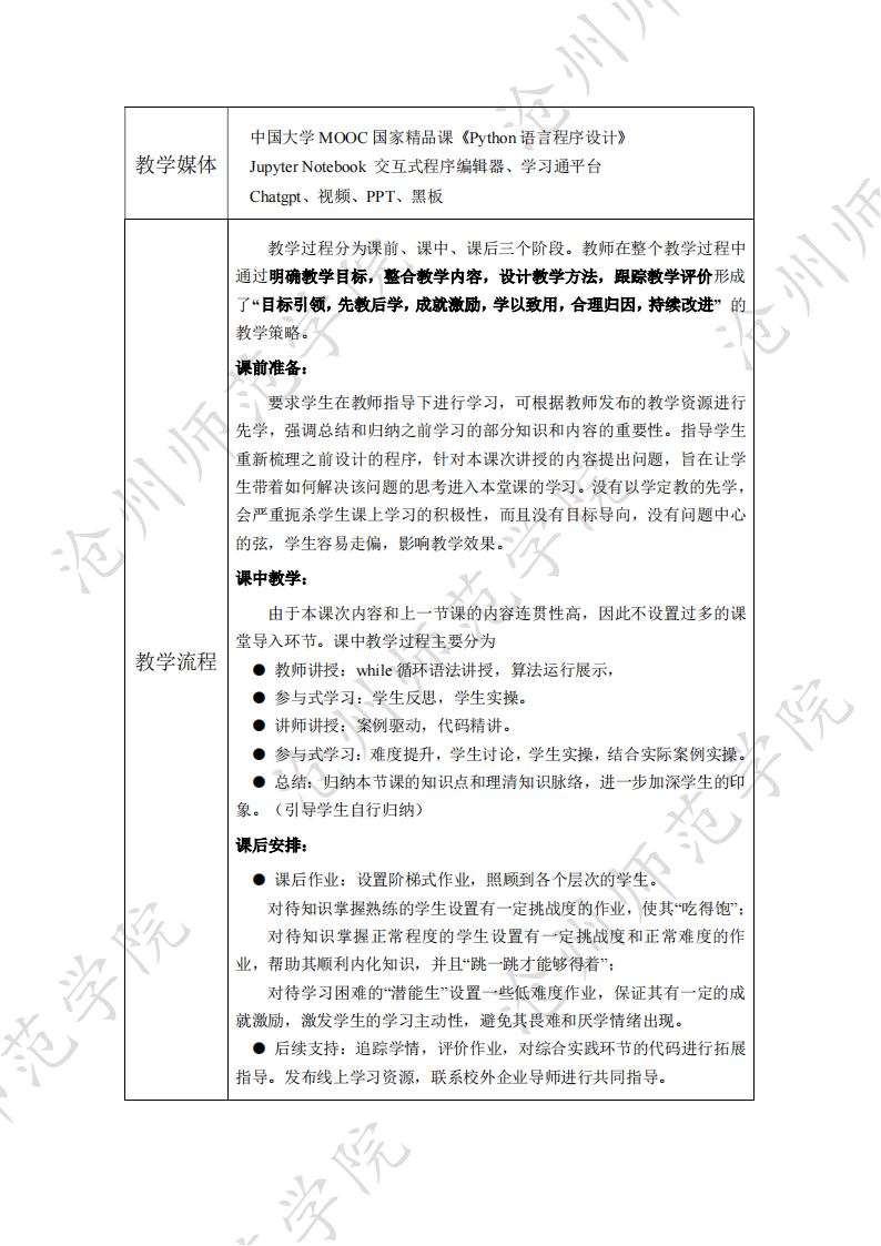
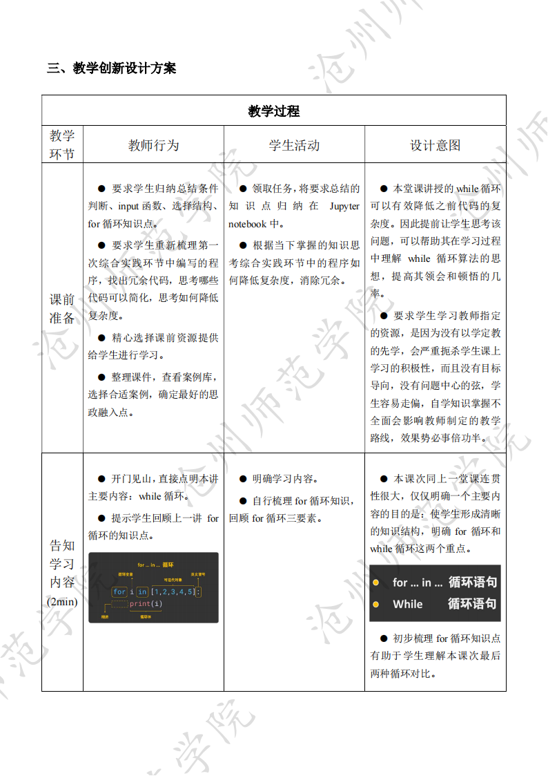
课堂教学创新设计是新时代教育教学改革的核心要求,是提高教育教学质量、培养学生创新精神和实践能力的关键所在。为给威尼斯官网一线教师提供一个交流、学习的平台,我们将精心选登一批在2023年度教学质量文化月教师课堂教学创新设计大赛中获奖的优秀案例,以期为广大教师提供教学改革有益的启示和借鉴,激发大家在课堂教学创新设计方面的积极性和创造力,推动威尼斯官网教学质量的不断提升。
获奖案例涉及文、理、艺术等学科大类,充分展示了威尼斯官网教师在课堂教学创新设计方面的才华、智慧与活力,体现了新课程改革的精神。期待更多一线教师能够紧密围绕新时代教育教学改革的要求,深入研究和探索课堂教学创新设计的有效途径,为推动威尼斯官网教育教学改革和发展贡献自己的力量!让我们一起为教育事业的美好明天而努力!
获奖教学设计4.
计算机科学与工程学院 张锐锐























































备注:
1.个别课件页面文字有重影的原因是授课教师设置了多个动画效果。
2.版权所有,本设计仅用于学习交流,剽窃设计用于比赛、商业用途必追究法律责任。